Первоначально приемник был сделан на 3.0-3.8 МГц, несколько дней назад перетянул контура на 1.4-2.0 МГц. Под катом - схема, фото и результаты испытаний прототипа на диапазоне 3.0-3.8 МГц.
Постоянные читатели
Показаны сообщения с ярлыком 2conv receiver. Показать все сообщения
Показаны сообщения с ярлыком 2conv receiver. Показать все сообщения
четверг, 14 октября 2021 г.
Приемник AM/SSB с двойным преобразованием на "интересный диапазон"
среда, 29 сентября 2021 г.
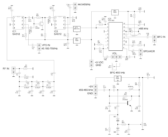
Предварительная схема 2-го смесителя, УПЧ2 и демодулятора AM/SSB
Предварительная схема 2-го смесителя, УПЧ2 на К174ХА2, демодулятора AM/SSB, УНЧ для приемника с двойным преобразованием частоты (ПЧ1=45МГц). Схема пока не испытывалась.
пятница, 17 сентября 2021 г.
Простой AM/SSB приемник двойного преобразования (окончательный вариант)
Окончательный вариант приемника двойного преобразования с высокой ПЧ1, установил трансформатор для согласования сопротивления фильтра и входа SA612 и увеличил R6 до 18 кОм.
Видео с испытанием этого варианта приемника выложено в предыдущих постах.
среда, 15 сентября 2021 г.
суббота, 31 июля 2021 г.
Подписаться на:
Комментарии (Atom)

