Опробовал в своем варианте внешний смеситель на SA612. Слушать стало комфортнее. Но по частоте отображаемой на дисплее и в WEBSDR одной и той же станции, у меня получается расстройка на 2-3кГц ниже по частоте. Подстроить контурами ПЧ приема на нужной частоте не получается, да и понятно. Скорее всего надо скорректировать частоту кварца 10.245кГц. Нет возможности пока точно измерить частоту VFO и кварцевого генератора. Думаю, корректировки кварцевого гетеродина будет достаточно.
Добрый день! Это, скорее всего, из-за кварца: у меня из 4 дешевых ширпотребовских резонаторов только один выдал ровно 10.245, остальные плавали на 1-2 кГц. Конденсаторами пробовал сдвинуть частоту, но точно встать на 10.245 не удалось. А так я всегда ориентируюсь на жужжалку (4,625), правда, ее слышно только ночью.
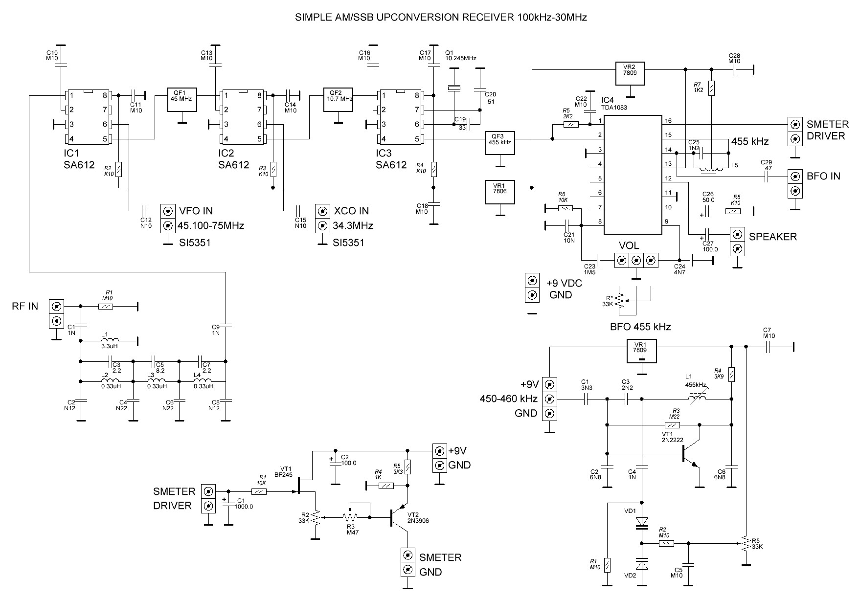
К 16 ноге еще можно соединить драйвер S-метра, а вот регулировать порог АРУ пока не пробовал.
Я тут разжился несколькими ЭМФ на 500 кГц, попробую сделать тракт 500 кГц на SA612 с ЭМФ, 174ХА2 в качестве УПЧ и демодулятор SSB на двухзатворнике BF961, плюс стандартный детектор АМ на диоде. Думаю, двух преобразований с ХА2 хватит вполне.
Вот и я колебаюсь, чтобы слушать до 15МГц тройного преобразование не надо, достаточно двойного с 1-й ПЧ 10.7МГц. Частенько шуршу выше 15МГц и убеждаюсь что слушать там, в основном, нечего. А какой фильтр на 45МГц? Двухзатворник BF961 тоже приобрел, жду когда получится попробовать его в деле.
Кто-то на cqham.ru сказал, что "выше 18 МГц жизни нет") Я на даче ловил вещалки в районе 15-19 МГц (то ли Пакистан, то ли Индия), пару раз - любителей на 21 МГц, выше - тишина, даже мой Icom и тот молчит... Фильтр на 45МГц я купил в чип и дипе, эти фильтры еще можно достать в древних телефонах стандарта NMT450. А так согласен, 2 преобразований хватает вполне, меньше пораженных точек.
Кстати, благодарю за совет! Тоже отрегулировал АРУ на 8 ноге, было 10кОм, стало 18 кОм, видимо, раньше все пережималось АРУ, сейчас погромче. На 16 ноге усиление так и оставил, чуть менее максимума, иначе идут искажения.
На текущей схеме выше обнаружил что применяется входной фильтр 0.1-30МГц с низким выходным сопротивлением. А у SA612 входное сопротивление 1.5кОм. Подозреваю, что АЧХ фильтра будет неравномерной из за несогласованности. Но работать все равно приемник будет)
Да, абсолютно верно, по сопротивлению он не согласован, но работать будет) Я посмотрел несколько конструкций с преобразованием вверх, везде стоят кольцевые диодные смесители, но у меня проблема с отсутствием колец 400Н или 50ВЧ, опять заказывать придется...SA612 и прочие м/с в этих конструкциях применяются только для преобразования следующих ПЧ, но не первой.
Коллега, - один корпус SA612 можно (и нужно) сэкономить, если функции усиления и преобразования 2-й ПЧ 10,7 МГц возложить на ту же TDA1083. На сайте radiorubka.at.ua есть подобное решение: https://radiorubka.at.ua/forum/9-66-53 И в качестве первого преобразователя (смесителя) лучше применить что нибудь высокодинамичное (либо на полевых транзисторах по балансной схеме, либо двойной балансный кольцевой на диодах). SA612-я слабовата в этом плане, - перегружается от мощных сигналов на входе...
Lado, спасибо за ссылку, смеситель на TDA1083 пробовал, он показался мне слишком шумным (может, такой экземпляр попался или субъективные впечатления). Что касается 1-го смесителя, то Вы абсолютно правы, во второй версии приемника я собираюсь сделать именно балансный кольцевой смеситель на диодах (примерно такой: http://rx-30.narod.ru/1st-mix/1-st.mix.GIF).
Странно, - нареканий на работу именно TDA1083 я в отзывах практически не встречал. А вот К174ХА10 народ ругает... Ещё конструкцию АМ/SSB приёмника Сергея Столярова (4Z5KY) можно посмотреть: http://cqham.ru/swl_receiver.htm
Lado, у меня стоит именно 1083, пробовал ради эксперимента заменить на ХА10 - шумит жутко. Вообще этот приемник - пробный вариант на макете, он мне не нравится из-за большого количества спуров, приемник с двойным преобразованием намного лучше (схема есть в соседних постах), буду делать его усовершенствованный вариант.
Конечно! Буду выкладывать по мере макетирования, ПЧ будут 45МГц и 500кГц (из-за ЭМФ с полосой 3.1кГц). Предварительно идея такая: ФНЧ, диодный смеситель, УПЧ1 на J310, фильтр на 45МГц, смеситель на SA612, ЭМФ-500кГц, УПЧ2 на К174ХА2 (вот здесь у меня сомнения насчет шумов), детектор AM/SSB на BC547C + BFO, УНЧ. Кстати, использовали ли Вы ХА2 в УПЧ (без преобразователя), она сильно шумная?
Доброго дня. У меня нет и никогда не было в наличии К174ХА2. Есть пара А244D (аналог известной TCA440, производилась в бывшей ГДР). В супергетеродинах её не пробовал, применял ранее в своих приёмниках прямого преобразования (по схеме В.Т.Полякова) на 40 м и на 2,85-3,00 МГц (свободные вещатели). Идею вашу поддерживаю, - на входе диодный двойной балансный кольцевой смеситель, и после него усилитель первой ПЧ 45 МГц на J310 по схеме с ОЗ. Ссылку на схему на сайте "Радиорубка" я вчера скинул, - там применено подобное решение. А вот применение К174ХА2 в вашем случае - сомнительная идея. Задействовать сможете только её "бортовые" ВЧ/ПЧ усилители. И поделитесь, плиз, - что это у вас за детектор АМ/SSB на ВС547С? Интересно взглянуть...
Lado, добрый день! >>А вот применение К174ХА2 в вашем случае - сомнительная идея. Задействовать сможете только её "бортовые" ВЧ/ПЧ усилители. Именно это мне и нужно, только ПЧ/АРУ, без смесителя и УВЧ. Народ хвалит ее аналоги A244D и TCA440, но достать их практически невозможно... Схему на радиорубке посмотрел, спасибо! >>И поделитесь, плиз, - что это у вас за детектор АМ/SSB на ВС547С? Интересно взглянуть... Схема вот здесь: https://regenrx43.blogspot.com/2021/08/mc1350.html#comment-form Работает вполне прилично с АМ и ССБ, он у меня стоял в приемнике с одним преобразованием и ПЧ=5МГц.
Касательно применения К174ХА2 с высокой 1-й ПЧ, - посмотрите здесь: https://varikap.ru/klassicheskaya-sxema-radiopriemnika/ Решение, правда, для диапазона "авиа" с АМ, но выкладываю для ознакомления, - может, чего полезного подчерпнёте...
Да, что-то подобное и хочу сделать (только там смеситель и гетеродин будут внешние), но это все-таки TCA440, качеством получше, чем наша ХА2... Или надо поискать альтернативу ХА2 с УПЧ/АРУ и отдельным выходом УПЧ, а не детектора, как большинство.
Я нахожусь в Украине, г. Днепр (бывший Днепропетровск). У нас ещё можно найти A244D в продаже. Вот, как пример, частное лицо из г. Запорожье: https://besplatka.ua/ru/obyavlenie/mikroshema-a244d-analog-174ha2-904f81 60 грн. / 0,38 = 158 рублей за штуку (без учёта стоимости пересылки).
У нас давно нет, разве что выдрать откуда-то из старого приемника. В общем, надо тракт ПЧ на ХА2 или другой МС собрать и попробовать его с уже построенным приемником вместо 1083. Благо этих ХА2 у меня штук 5 и обвеса будет по минимуму...
Вот Сергей Столяров (4Z5KY) привёл ещё одну схему несложного широкодиапазонного КВ приёмника: http://www.cqham.ru/forum/showthread.php?6138-%CA%E0%F0%EC%E0%ED%ED%FB%E9-%EA%EE%F0%EE%F2%EA%EE%E2%EE%EB%ED%EE%E2%FB%E9/page7 Просмотрите страницы четыре этой ветки, начиная с поста #61. Сергей настоятельно рекомендует в этой схеме "камень" SO42P (наша К174ПС1) заменить на SA612, и в УНЧ применить что нибудь типа LM386... Там, кстати один из форумчан упоминает о возможной замене ТСА440 (A244D, К174ХА2 и пр.) на близкий по параметрам (функциональный) аналог - м/с LA1135.
Поинтересуюсь ещё насчёт синтезаторов в ваших конструкциях, - на одном из фото видно, что применены Arduino Nano v.3.0 + LCD 2x16 + механический "щёлкающий" энкодер + фабричная плата с Si5351 и преобразователями уровней. Что за проект? Где брали прошивку?
Да, все правильно. Прошивку брал с какого-то сайта, продублировал здесь (https://regenrx43.blogspot.com/2021/07/arduino-nanoadafruit-si5351lcd1602-this.html#more), там расписаны все пины.
Ещё, думаю, будет полезным ознакомиться с конструкцией Бориса Попова (UN7CI) "KARLSON". Там также применена К174ХА2. Приёмник представляет собой супергетеродин с 2-мя ПЧ на любительские КВ диапазоны 80-10 метров (поэтому работает только в SSB-моде), но там легко добавить и АМ детектор. И практически всё, что перед ХА2, убрать. Применить обсуждаемый выше диодный кольцевой смеситель, усилитель первой высокой (45 МГц) ПЧ на полевике с ОЗ с LC-контуром в стоке, через обмотку связи КФ на 45 МГц, истоковый повторитель на полевике, и далее на вход ХА2... Сигнал для второго смесителя (44,500 или 45,500 МГц) можно снимать либо со второго выхода Si5351, либо с отдельного внешнего ОГ на транзисторе, либо на внутреннем генераторе ХА2. Только, ИМХО, проблемой будет найти кварцы на указанные частоты. Не, - всё-таки придётся снимать с Si-шки...
КВ приёмник "KARLSON" (авторская статья с подробнейшим описанием): http://cqham.ru/trx85_09.htm Ветка с обсуждением данной конструкции: http://www.cqham.ru/forum/showthread.php?9059-%CA%C2-%EF%F0%E8%B8%EC%ED%E8%EA-KARLSON&pp=30
RegenRX, - ещё присмотритесь к м/с TDA1072 и TDA1572... TDA1072 - м/с чисто для АМ, - её буржуи массово устанавливали в свои автомагнитолы. TDA1572 ("старшая сестра" 1072-й), - по отзывам "знающих", - имеет отдельный вывод с выхода УПЧ на продукт-детектор. Туда и советуют "подмешать" сигнал с внешнего ОГ на соответствующую частоту для осуществления режима приёма с одной боковой полосой (USB/LSB)...
Борис Попов (UN7CI), автор "KARLSONa" и других весьма интересных конструкций, заодно замутил и на упомянутой TDA1072 крайне лаконичный SSB приёмничек "МАРС" на 3,5 МГц, применив свой оригинальный, авторский, способ подачи сигнала с внешнего ОГ на 500 кГц: https://prograham.jimdofree.com/%D0%BA%D0%B2-%D0%BF%D1%80%D0%B8%D0%B5%D0%BC%D0%BD%D0%B8%D0%BA-mars/
Коллега, - посмотрите (для общего развития) ещё здесь: http://vpayaem.ru/receiver.html http://vpayaem.ru/rec_dds1.html Возможно, какие нибудь решения пригодятся...
Опробовал в своем варианте внешний смеситель на SA612. Слушать стало комфортнее. Но по частоте отображаемой на дисплее и в WEBSDR одной и той же станции, у меня получается расстройка на 2-3кГц ниже по частоте. Подстроить контурами ПЧ приема на нужной частоте не получается, да и понятно. Скорее всего надо скорректировать частоту кварца 10.245кГц. Нет возможности пока точно измерить частоту VFO и кварцевого генератора. Думаю, корректировки кварцевого гетеродина будет достаточно.
ОтветитьУдалитьДобрый день! Это, скорее всего, из-за кварца: у меня из 4 дешевых ширпотребовских резонаторов только один выдал ровно 10.245, остальные плавали на 1-2 кГц. Конденсаторами пробовал сдвинуть частоту, но точно встать на 10.245 не удалось. А так я всегда ориентируюсь на жужжалку (4,625), правда, ее слышно только ночью.
УдалитьЭтот комментарий был удален автором.
ОтветитьУдалитьКстати, пришлось уменьшать усиление УПЧ регулируя напряжение на 16 ноге подстроечником, и отрегулировать порог срабатывания АРУ подстроечником на 8 ноге МСХ TDA1083.
УдалитьК 16 ноге еще можно соединить драйвер S-метра, а вот регулировать порог АРУ пока не пробовал.
УдалитьЯ тут разжился несколькими ЭМФ на 500 кГц, попробую сделать тракт 500 кГц на SA612 с ЭМФ, 174ХА2 в качестве УПЧ и демодулятор SSB на двухзатворнике BF961, плюс стандартный детектор АМ на диоде. Думаю, двух преобразований с ХА2 хватит вполне.
Вот и я колебаюсь, чтобы слушать до 15МГц тройного преобразование не надо, достаточно двойного с 1-й ПЧ 10.7МГц. Частенько шуршу выше 15МГц и убеждаюсь что слушать там, в основном, нечего. А какой фильтр на 45МГц?
УдалитьДвухзатворник BF961 тоже приобрел, жду когда получится попробовать его в деле.
Кто-то на cqham.ru сказал, что "выше 18 МГц жизни нет") Я на даче ловил вещалки в районе 15-19 МГц (то ли Пакистан, то ли Индия), пару раз - любителей на 21 МГц, выше - тишина, даже мой Icom и тот молчит... Фильтр на 45МГц я купил в чип и дипе, эти фильтры еще можно достать в древних телефонах стандарта NMT450. А так согласен, 2 преобразований хватает вполне, меньше пораженных точек.
УдалитьКстати, благодарю за совет! Тоже отрегулировал АРУ на 8 ноге, было 10кОм, стало 18 кОм, видимо, раньше все пережималось АРУ, сейчас погромче. На 16 ноге усиление так и оставил, чуть менее максимума, иначе идут искажения.
УдалитьНа текущей схеме выше обнаружил что применяется входной фильтр 0.1-30МГц с низким выходным сопротивлением. А у SA612 входное сопротивление 1.5кОм. Подозреваю, что АЧХ фильтра будет неравномерной из за несогласованности. Но работать все равно приемник будет)
ОтветитьУдалитьДа, абсолютно верно, по сопротивлению он не согласован, но работать будет) Я посмотрел несколько конструкций с преобразованием вверх, везде стоят кольцевые диодные смесители, но у меня проблема с отсутствием колец 400Н или 50ВЧ, опять заказывать придется...SA612 и прочие м/с в этих конструкциях применяются только для преобразования следующих ПЧ, но не первой.
Удалитьto RegenRX
ОтветитьУдалитьКоллега, - один корпус SA612 можно (и нужно) сэкономить, если функции усиления и преобразования 2-й ПЧ 10,7 МГц возложить на ту же TDA1083. На сайте radiorubka.at.ua есть подобное решение: https://radiorubka.at.ua/forum/9-66-53
И в качестве первого преобразователя (смесителя) лучше применить что нибудь высокодинамичное (либо на полевых транзисторах по балансной схеме, либо двойной балансный кольцевой на диодах).
SA612-я слабовата в этом плане, - перегружается от мощных сигналов на входе...
Lado, спасибо за ссылку, смеситель на TDA1083 пробовал, он показался мне слишком шумным (может, такой экземпляр попался или субъективные впечатления). Что касается 1-го смесителя, то Вы абсолютно правы, во второй версии приемника я собираюсь сделать именно балансный кольцевой смеситель на диодах (примерно такой: http://rx-30.narod.ru/1st-mix/1-st.mix.GIF).
УдалитьСтранно, - нареканий на работу именно TDA1083 я в отзывах практически не встречал. А вот К174ХА10 народ ругает...
ОтветитьУдалитьЕщё конструкцию АМ/SSB приёмника Сергея Столярова (4Z5KY) можно посмотреть: http://cqham.ru/swl_receiver.htm
Lado, у меня стоит именно 1083, пробовал ради эксперимента заменить на ХА10 - шумит жутко. Вообще этот приемник - пробный вариант на макете, он мне не нравится из-за большого количества спуров, приемник с двойным преобразованием намного лучше (схема есть в соседних постах), буду делать его усовершенствованный вариант.
УдалитьА схемой усовершенствованного варианта поделитесь?
ОтветитьУдалитьПЧ, я так понимаю, будут 45 МГц и 455 кГц...
Конечно! Буду выкладывать по мере макетирования, ПЧ будут 45МГц и 500кГц (из-за ЭМФ с полосой 3.1кГц). Предварительно идея такая: ФНЧ, диодный смеситель, УПЧ1 на J310, фильтр на 45МГц, смеситель на SA612, ЭМФ-500кГц, УПЧ2 на К174ХА2 (вот здесь у меня сомнения насчет шумов), детектор AM/SSB на BC547C + BFO, УНЧ. Кстати, использовали ли Вы ХА2 в УПЧ (без преобразователя), она сильно шумная?
УдалитьДоброго дня.
ОтветитьУдалитьУ меня нет и никогда не было в наличии К174ХА2. Есть пара А244D (аналог известной TCA440, производилась в бывшей ГДР). В супергетеродинах её не пробовал, применял ранее в своих приёмниках прямого преобразования (по схеме В.Т.Полякова) на 40 м и на 2,85-3,00 МГц (свободные вещатели).
Идею вашу поддерживаю, - на входе диодный двойной балансный кольцевой смеситель, и после него усилитель первой ПЧ 45 МГц на J310 по схеме с ОЗ. Ссылку на схему на сайте "Радиорубка" я вчера скинул, - там применено подобное решение.
А вот применение К174ХА2 в вашем случае - сомнительная идея. Задействовать сможете только её "бортовые" ВЧ/ПЧ усилители.
И поделитесь, плиз, - что это у вас за детектор АМ/SSB на ВС547С? Интересно взглянуть...
Lado, добрый день!
Удалить>>А вот применение К174ХА2 в вашем случае - сомнительная идея. Задействовать сможете только её "бортовые" ВЧ/ПЧ усилители.
Именно это мне и нужно, только ПЧ/АРУ, без смесителя и УВЧ. Народ хвалит ее аналоги A244D и TCA440, но достать их практически невозможно... Схему на радиорубке посмотрел, спасибо!
>>И поделитесь, плиз, - что это у вас за детектор АМ/SSB на ВС547С? Интересно взглянуть...
Схема вот здесь: https://regenrx43.blogspot.com/2021/08/mc1350.html#comment-form
Работает вполне прилично с АМ и ССБ, он у меня стоял в приемнике с одним преобразованием и ПЧ=5МГц.
Касательно применения К174ХА2 с высокой 1-й ПЧ, - посмотрите здесь: https://varikap.ru/klassicheskaya-sxema-radiopriemnika/
ОтветитьУдалитьРешение, правда, для диапазона "авиа" с АМ, но выкладываю для ознакомления, - может, чего полезного подчерпнёте...
Да, что-то подобное и хочу сделать (только там смеситель и гетеродин будут внешние), но это все-таки TCA440, качеством получше, чем наша ХА2... Или надо поискать альтернативу ХА2 с УПЧ/АРУ и отдельным выходом УПЧ, а не детектора, как большинство.
УдалитьRegenRX, - а вы территориально где находитесь?
ОтветитьУдалитьПФО РФ, а вы?
УдалитьЯ нахожусь в Украине, г. Днепр (бывший Днепропетровск).
ОтветитьУдалитьУ нас ещё можно найти A244D в продаже. Вот, как пример, частное лицо из г. Запорожье: https://besplatka.ua/ru/obyavlenie/mikroshema-a244d-analog-174ha2-904f81
60 грн. / 0,38 = 158 рублей за штуку (без учёта стоимости пересылки).
У нас давно нет, разве что выдрать откуда-то из старого приемника. В общем, надо тракт ПЧ на ХА2 или другой МС собрать и попробовать его с уже построенным приемником вместо 1083. Благо этих ХА2 у меня штук 5 и обвеса будет по минимуму...
УдалитьВот Сергей Столяров (4Z5KY) привёл ещё одну схему несложного широкодиапазонного КВ приёмника:
ОтветитьУдалитьhttp://www.cqham.ru/forum/showthread.php?6138-%CA%E0%F0%EC%E0%ED%ED%FB%E9-%EA%EE%F0%EE%F2%EA%EE%E2%EE%EB%ED%EE%E2%FB%E9/page7
Просмотрите страницы четыре этой ветки, начиная с поста #61.
Сергей настоятельно рекомендует в этой схеме "камень" SO42P (наша К174ПС1) заменить на SA612, и в УНЧ применить что нибудь типа LM386...
Там, кстати один из форумчан упоминает о возможной замене ТСА440 (A244D, К174ХА2 и пр.) на близкий по параметрам (функциональный) аналог - м/с LA1135.
Благодарю, начал читать форум по этому приемнику. LA1135 у меня есть (и в продаже есть), так что может вполне пригодиться как альтернатива.
УдалитьЕщё можно рассмотреть ТА7358АР (от "TOSHIBA"), - УРЧ + встроенный генератор + смеситель, - но она всё таки ближе к SA612...
ОтветитьУдалитьНа TA7358 сделал несколько конструкций (приемники SSB и АМ на 3МГц), хорошая МС, но там нет УПЧю
УдалитьПоинтересуюсь ещё насчёт синтезаторов в ваших конструкциях, - на одном из фото видно, что применены Arduino Nano v.3.0 + LCD 2x16 + механический "щёлкающий" энкодер + фабричная плата с Si5351 и преобразователями уровней.
ОтветитьУдалитьЧто за проект? Где брали прошивку?
Да, все правильно. Прошивку брал с какого-то сайта, продублировал здесь (https://regenrx43.blogspot.com/2021/07/arduino-nanoadafruit-si5351lcd1602-this.html#more), там расписаны все пины.
УдалитьЕщё, думаю, будет полезным ознакомиться с конструкцией Бориса Попова (UN7CI) "KARLSON". Там также применена К174ХА2.
ОтветитьУдалитьПриёмник представляет собой супергетеродин с 2-мя ПЧ на любительские КВ диапазоны 80-10 метров (поэтому работает только в SSB-моде), но там легко добавить и АМ детектор. И практически всё, что перед ХА2, убрать. Применить обсуждаемый выше диодный кольцевой смеситель, усилитель первой высокой (45 МГц) ПЧ на полевике с ОЗ с LC-контуром в стоке, через обмотку связи КФ на 45 МГц, истоковый повторитель на полевике, и далее на вход ХА2... Сигнал для второго смесителя (44,500 или 45,500 МГц) можно снимать либо со второго выхода Si5351, либо с отдельного внешнего ОГ на транзисторе, либо на внутреннем генераторе ХА2. Только, ИМХО, проблемой будет найти кварцы на указанные частоты. Не, - всё-таки придётся снимать с Si-шки...
Конечно, про Карлсона я читал, это довольно популярная конструкция. Я 44500 снимаю как раз со второго вывода сишки.
УдалитьКВ приёмник "KARLSON" (авторская статья с подробнейшим описанием): http://cqham.ru/trx85_09.htm
ОтветитьУдалитьВетка с обсуждением данной конструкции: http://www.cqham.ru/forum/showthread.php?9059-%CA%C2-%EF%F0%E8%B8%EC%ED%E8%EA-KARLSON&pp=30
RegenRX, - ещё присмотритесь к м/с TDA1072 и TDA1572...
ОтветитьУдалитьTDA1072 - м/с чисто для АМ, - её буржуи массово устанавливали в свои автомагнитолы.
TDA1572 ("старшая сестра" 1072-й), - по отзывам "знающих", - имеет отдельный вывод с выхода УПЧ на продукт-детектор. Туда и советуют "подмешать" сигнал с внешнего ОГ на соответствующую частоту для осуществления режима приёма с одной боковой полосой (USB/LSB)...
Lado, спасибо. 1072 у меня как раз есть 3 штуки, драные из магнитол.
УдалитьБорис Попов (UN7CI), автор "KARLSONa" и других весьма интересных конструкций, заодно замутил и на упомянутой TDA1072 крайне лаконичный SSB приёмничек "МАРС" на 3,5 МГц, применив свой оригинальный, авторский, способ подачи сигнала с внешнего ОГ на 500 кГц: https://prograham.jimdofree.com/%D0%BA%D0%B2-%D0%BF%D1%80%D0%B8%D0%B5%D0%BC%D0%BD%D0%B8%D0%BA-mars/
ОтветитьУдалитьВидел еще Карлсон-мини и Карлсон-III, тоже очень интересные проекты.
УдалитьИ ещё, - как вы предпочитаете, - всё та же TDA1572: https://www.qsl.net/ta2ei/devreler/alici/am_alici/am_alici.htm
ОтветитьУдалитьКоллега, - посмотрите (для общего развития) ещё здесь: http://vpayaem.ru/receiver.html
ОтветитьУдалитьhttp://vpayaem.ru/rec_dds1.html
Возможно, какие нибудь решения пригодятся...
Спасибо, "впаяем" я знаю) Пользуюсь калькулятором с этого сайта для расчета фильтров.
Удалить